南开四项教学成果获2018年度国家级教学成果奖
来源:南开大学招生办公室 | 时间:2019-01-01 | 点击量:662
南开新闻网讯(记者 林栋)近日,教育部正式发文公布了2018年度国家级教学成果奖获奖项目名单,我校4项教学成果获国家级教学成果奖二等奖。
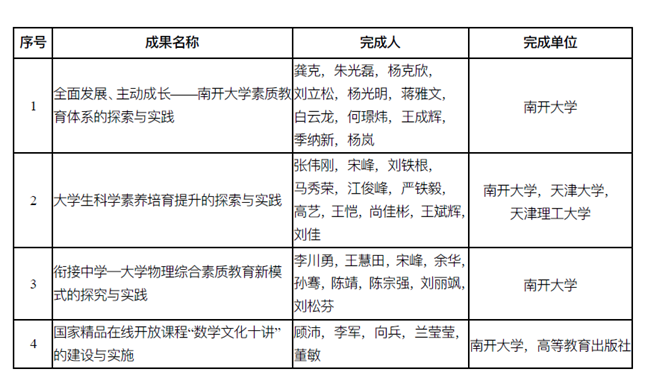
此次获奖成果涵盖素质教育体系建设、大学生科学素养培育、国家精品在线开放课程建设、大学中学素质教育衔接等方面,是我校教育工作者经过多年努力获得的创造性成果,充分反映了近年来南开大学在教学领域所取得的重大进展和成绩。其中,顾沛团队的《国家精品在线开放课程“数学文化十讲”的建设与实施》项目是我校在线课程建设的代表性成果,这已是顾沛连续第五年获得国家级教学成果奖。
据悉,国家级教学成果奖每4年评审一次,是国家表彰优秀教学成果的最高级别奖励。本次国家级教学成果奖励活动是国家实施科教兴国战略、人才强国战略和落实立德树人根本任务的重要举措,是对学校人才培养工作和教育教学改革成果的检阅和展示。
附:2018年度国家级教学成果奖南开大学获奖名单

编辑: 蓝芳
